今年会

EN
×
EN
  • 业务咨询

    中国:

    Email: marketing@shuxiangmoke.com

    业务咨询专线:400-780-8018

    (仅限服务咨询,其他事宜请拨打川沙总部电话)

    川沙总部电话: +86 (21) 5859-1500

    海外:

    +1(781)535-1428(U.S.)

    0044 7790 816 954 (Europe)

    Email:marketing@medicilon.com

在线留言×
点击切换
News information
新闻资讯

一致性评价之众生百态

2017-07-03
|
访问量:
仿制药质量和疗效一致性评价无疑是当下国内制药行业最热门的话题,牵动着整个行业的神经。一致性评价是还历史欠债,提升国内药品质量,对人民健康和行业发展大有裨益,可以用“功在当代,利在千秋”来形容,其目的和意义勿须多言。然而在整个行业真正开始“拨乱反正”的时候,行业各方却又面临各种问题和困难,可谓众生百态。
面对这紧迫的历史任务,各级政府部门(尤其是药监部门)、一致性评价工作的参与主体(外资药企、国有药企、民营药企)、行业供应商(CRO,制药设备仪器、原辅料包材、各类耗材厂商)、培训机构……等行业参与者都在想些什么,忙些什么呢?在分析之前,我们先简单梳理一下一致性评价工作的来龙去脉。
2012年2月13日,国务院印发了《国家药品安全“十二五”规划》,明确提出“部分仿制药质量与国际先进水平存在较大差距”,而且“未通过质量一致性评价的不予再注册,注销其药品批准证明文件”。
有了问题就要解决,于是2012年11月22日,CFDA发布《关于征求<仿制药质量一致性评价工作方案(征求意见稿)>意见的通知》,向社会公开征求意见,并于2013年2月发布正式文件。其中指出对2007年修订的《药品注册管理办法》实施前批准的仿制药,分期分批与被仿制药进行质量一致性评价,在2015年前完成基本药物目录中固体口服制剂质量一致性评价的工作任务。
2013年7月,部署包括中检院在内的多个省市药检所承担75个药品的方法研究工作。但是后续也没有看到多少进展了,这项工作给外界的总体印象是:雷声大,雨点小。于是,企业也就没当回事了。
2014年,《三联生活周刊》特邀撰稿人袁越(网名“土摩托”)在媒体上以《中国人为什么吃不到新药》、《国产药质量为何上不去》、《进口药为什么那么慢》以及《国产药的质量差在哪里》为题给广大人民群众描述了中国药品审评审批的现状:审查效率低,日常监管松,造成的后果是新药和好药给不到病患,从一定程度上加剧了医患矛盾。
不知道该系列文章是不是对促使上层决策者痛下决心提高药品监管能力有那么一点点推动作用,但不管怎么说,很短时间之后的2015年,我们迎来了疾风骤雨一般的药品监管改革。坚决推进仿制药质量和疗效一致性评价工作便是其中之一。
2015年8月18日,由国务院印发的《关于改革药品医疗器械审评审批制度的意见》里,将“提高仿制药质量,加快仿制药质量一致性评价”作为改革药品审评审批制度的五大目标之一。当前阶段的具体任务是2018年底要完成2007年10月1日前批准的《国家基本药物目录》中化学药品仿制药口服固体制剂的质量一致性评价。
根据《国务院办公室关于开展仿制药质量和疗效一致性评价的意见》国发办(2016)8号,“化学药品新注册分类实施前批准上市的其他仿制药,自首家品种通过一致性评价后,其他药品生产企业的相同品种原则上应在3年内完成一致性评价;逾期未完成的,不予再注册。”另外“同品种药品通过一致性评价的生产企业达到3家以上的,在药品集中采购等方面不再选用未通过一致性评价的品种。”
在一致性评价工作上升到国务院指定完成工作的高度后,各企业之间又面临竞赛,先通过者给予优待,没通过者直接关门,一下子打醒了原本还想蒙混过关的人。到如今,一致性评价对于制药企业已经不是做与不做的问题,而是如何制定最优策略从这轮市场洗牌中存活或者胜出的问题。
下面,我们来分析一下行业各方在一致性评价中扮演的角色、发挥的作用、面临的问题……希望帮助大家对一致性评价有更全面深入的了解。

政府机构


在2015年8月国务院发文拉开“一致性评价”大幕之后,CFDA如同注入了无限能量,像一台高速运转的永动机,药监局老师加班加点发布了一系列征求意见稿并很快公布正式稿,涉及评价工作程序、评价品种分类、参比制剂选择认定和获取、企业备案公开、改盐改酸根改剂型改规格等特色产品评价原则、生物等效临床有效评价标准以及临床研究基地资源、研发和生产现场核查指导原则、申报资料撰写和提交要求等等,给大家布置了大量作业,可以说让人目不暇接。
虽然发布了很多通知和公告,但是大家的理解能力参差不齐,解读方式也存在差异,于是药监局老师觉得还是得给大家上上课,把大家的认识尽量拉到一个水平上来。于是国家总局2016年7月-9月辗转8个省(浙江、江苏、山东、广东、四川、河北、黑龙江和甘肃)开展仿制药质量和疗效一致性评价培训,受到热烈追捧,场场爆满。虽然培训内容基本一样,但有不少人参加了不止一场。现场问答环节多集中在参比制剂选择和认定、豁免临床标准、审评要求等关键信息,很多问题培训老师都只是说在研究制定中,等待后续公告,同时也收到很多新的问题,也是要带回去细细研究的。因此,这一轮下来,大家都认识到任务的紧迫性,却仍然觉得无从下手。而药监部门也感受到了来自业界的压力,认识到出台实施细则指导企业开展具体工作的紧迫性。
听取行业意见和制定各种流程制度已经耗费了CFDA大量的时间精力,想想未来两三年还有那么多申报资料送上来,而且必须快速完成审评审批……解决前几年积压下来的2万多件申请都已经力不从心了,审评老师即使个个是千手观音也不够应付一致性评价工作啊……为了尽快解决申请积压,提高审评效率和质量,也为了更好地与申请企业沟通,除了应对眼下的一致性评价申请,更是着眼于未来药品申请审评审批良好生态,药审中心大张旗鼓招入了大量人才,有编内和编外,也有应届和社会人员,有专职审评和项目管理,可以说队伍越来越庞大,也越来越规范。
国家局忙忙碌碌,省局也紧跟步伐。除了传达国家局的精神,省局也在排摸省内家底情况,时时督促企业定期上报一致性评价工作进展,了解遇到的困难,并着力帮助解决。
除了最为忙碌的国家食药监总局,各省局和其他部委也积极参与其中,卫计委、工信部、人社部等也在配合制定相关规章制度和工作流程,特别是通过一致性评价的品种在医保、定价等方面提供优惠政策,给积极响应努力工作的企业以切切实实的回报。
对地方政府而言,制药行业是非常重要的经济支柱和财政来源,也为创新创造和人才就业提供了很多机会,因此在药厂面临如此重大任务的时候,各地政府也愿意提供人力和政策支持,特别是在参比制剂采购、检验检测、技术咨询、临床基地等资源上给予快速通道,并切切实实拿出一些财政收入扶持和鼓励企业积极开展工作,更要在和其他省市的竞争中不落下风,并在未来的竞争中取得领先。
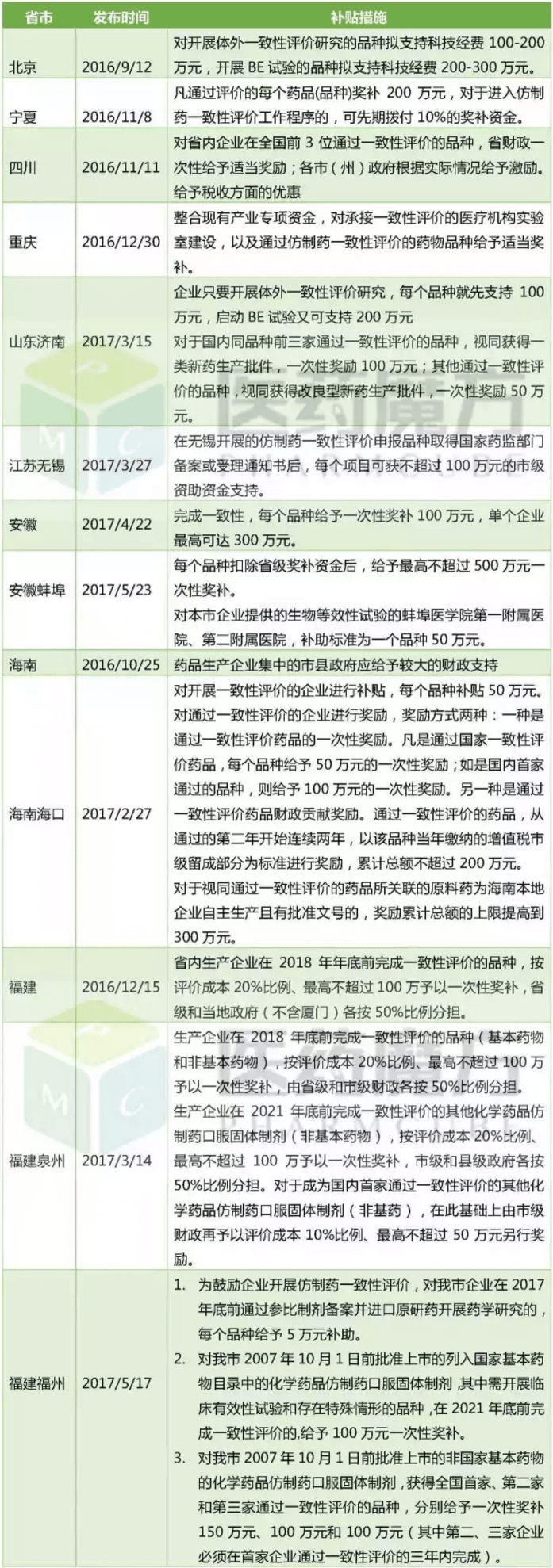
于是,我们可以看到很多省市明确指出对省内企业在全国前3位通过一致性评价的品种,省市财政一次性给予适当奖励,这样一来可以给企业分担一部分费用,最高可达500万,减轻企业经济压力。

各地资金支持
政府部门忙得热火朝天,想方设法引导和帮助企业完成一致性评价任务,那作为工作主体的制药企业又是作何感想,在忙些啥呢?

制药企业


面对一致性评价任务,时间紧,要求高,投入大,全国几千家药厂,技术和资金实力相差悬殊,心态自然是不一样的。
先来看看高大上的外资原研药企

我国是仿制药大国,自己创造的新药很少,大部分的药品都是外资企业开发而后进入中国的。国家局认定的参比制剂是首选原研进口,而对于大部分外资原研药企来说,第一种情况,在中国上市的产品多为直接进口成品或者是进口分包装。这类产品直接申报作为参比制剂,无须进行一致性评价。第二种情况,国外生产技术转移到国内工厂的本地化产品。外资企业自身的质量体系就要求必须与转出工厂的产品在质量上保持一致,有些在华工厂的产品也会出口到包括欧美日在内其他国家市场,已经申请欧美日等发达国家上市许可并获得批准,本就符合共线产品在欧美日上市这一条件,一般来说都有充足的数据支持其质量,因此经国家局审核作为参比制剂也是合理的。第三种情况,专为中国市场开发的产品,或者是在进入中国早期与国内企业合资,后来国内企业资本完全退出后遗留的本土产品。这类产品无法得到母公司在欧美日发达国家工厂的技术支持而成为外资企业在华工厂不得不面临的难题,这种情况下就和国内企业没啥差别了。对于这类产品,也要有所区分,一是有些也是长期不生产或者生产的很少很少,这种情况下往往就会舍弃,二是有些产品为中国业绩带来巨大贡献,这就需要花大力气保住了,这类产品不多,但只要有那么一两个,就足够苦恼了。毕竟外资企业在华工厂的优势在于精益生产和质量管理,而在脱离母公司在欧美日发达国家工厂的技术支持的前提下,产品药学开发相比国内企业并没有特别的优势。
外资仿制药企业的情况也是类似。
外资仿制药企业在国内很少建工厂,即使有,很多也退出了,现存国内上市的品种多为进口仿制药,如果本就在欧美日上市了,那也可以有充足数据证明自己质量过硬。而剩下的这些,要么证明当初进入中国的时候做的临床研究是完全合规的,要不然也不得不加入一致性评价的大潮。
所以总体来看,外资企业在面对一致性评价任务的时候还是不慌不忙的,毕竟工作在前面已经做好了,而且大多数也严格合规生产,产品质量用不着过多担忧。
接下来再看看国内企业
国内企业原本一直是处于观望状态,但是眼看这通知公告发布如此之频繁,条件要求如此之严格,不按期完成的后果如此之严重,只好硬着头皮组织力量进行攻关。当然,也有一些企业窃喜,这是一次大洗牌,甚于新版GMP改造的大洗牌,机遇来了。以往在定价和招投标中给一个药品质量分级依据的指标是厂家产值排名、GMP等级、新药证书(首仿)、获奖情况(首仿填补空白)等,而忽略了产品本身的质量是不是与原研产品一致。于是就出现了袁越在文中提到的“夏天吃国产,冬天吃进口”和“开始吃进口,平稳后吃国产”这样的医嘱。应该说这样的现状大家都知道,一致性评价的意义也都明白,但要撸起袖子干起来的时候,心情是大不一样的。
先说说国企。由于历史原因,国企是首批289个必须完成一致性评价品种的大户。一些“国退民进”改制为民营企业的药厂也有很多品种在此范围内。国企生产供应基本药物目录中的产品,尤其是这289个药品,不仅仅是一种生产经营经济行为,也同样承担着国家战略物资供应储备的责任。因此国企领导,特别一些集团国企的老总承受着很大压力,手里有几百个生产批件,虽然不少都束之高阁在睡大觉,但毕竟都是无形资产,都是可以引以为豪的财富。然而风云突变,现在都成了烫手山芋。
按照现在的行情,完成一个品种的一致性评价工作的费用是大几百万元,有些集团企业手上有几十个品种属于289产品,时间紧迫,但是资源又十分有限,这就十分头疼了。这个时候不得不分清主次,丢车保帅,把产量大、利润高、难度可把握的产品优先安排,其余那些难度大、很少生产的产品只能在精力剩余的情况下再做打算。
不过国企最不缺的就是上级单位协调安排之下可以得到兄弟单位的支持。2017年01月09日在上海市科委的推动下,经过前期协商,上海医药与八家三甲医院本着强强联合、资源互补、互惠互利的原则达成共识,将在新药临床研究、仿制药一致性评价的生物等效性试验等方面开展多方面合作,目前已确定了32个品种的生物等效性合作意向。
再看那些财大气粗的民营企业。相较于国企,民营企业更加灵活,特别是那些财大气粗的金主,做法更加大胆而且也实实在在愿意投入。一方面招兵买马扩大研发队伍,同时也寻找外部研发资源,药学开发和临床研究委托多家公司;另一方面,另辟蹊径“出口转内销”,先在欧美日等发达国家申请上市再回到国内申请视同通过一致性,这些企业往往早在几年前就启动这项工作,“早起的鸟儿捉虫多”,有胆识,有实力;有些也选择收购外部技术,如已经获得美国FDA认证的ANDA技术包;或者干脆收购国外有ANDA证书的工厂,再技术转移到国内工厂后申请欧美等发达国家的上市许可,最后回到国内申请共线产品视同通过一致性,这种操作整个周期也不短,但是成功率更高。如此一来,霸气十足,多管齐下,可以把其他中小型企业甩在身后,同时也是新一轮抢占地盘。
最苦的莫过于那些靠几个老品种支撑的中小型企业。前几年砸锅卖铁好不容易通过新版GMP认证,花掉了好几年的利润,正准备慢慢恢复积攒些收入,一致性评价又一次把企业推到了生死存亡的边缘。如同新版GMP认证一样,不去做,三五年后就是死,硬着头皮去做,几年的利润都得投进去,不知道哪一年可以恢复元气。还有些小企业,都是靠几个老品种过日子,已经不知道多少年没有上新品种了,根本没有研发能力,所以遇到这种情况,只能委托外包,可是眼下的评价费用又高到不能接受。
有些企业原本既有注射剂又有口服固定制剂,在新版GMP认证前痛下决心舍弃了其中一种剂型,现在又是不同的心情:放弃口服固体制剂生产线的,当初改造注射剂生产线花了更多的钱,眼下觉得还是有些庆幸的;而放弃注射剂生产线的企业,发现刚填平一个大坑,后面又来一个天坑,感觉真是“呜呼哀哉,前途在哪里,是不是大环境如此就是要亡我”。这类企业要么干脆整体出售,或者引入融资贷款,或者找合作方共同完成一致性评价后期利益分成。总之,得绞尽脑汁才能存活下去。

供应商


与制药企业有人欢喜有人忧不同,一致性评价之下的各类供应商却发现了大量商机,兴奋得不得了。
仿制药质量和疗效一致性评价,其中一个关键指标是溶出度。评价溶出度,自然离不开溶出仪。为了规范溶出仪的性能,专门出台了《药物溶出度仪机械验证指导原则》,有些陈旧的仪器很难通过校验,不得不淘汰。此外,工作量的增加也可能造成仪器排不开来。所以首当其冲的是溶出仪生产商订单增多,维修工程师也更加忙碌。
溶出仪是测定溶出度,而影响溶出度的包括制药设备和原辅料。就工序而言,制粒、混合、压片等都会对溶出度产生重大影响,用到的设备包括高剪切湿法制粒机和流化床等就显得尤为关键了。有些厂家财大气粗,舍得买进口设备性能更加稳定,有些厂家限于资金压力,还是选择国产品牌。现在国产品牌也在迎头赶上,特别是原先制剂研发背景的科研人员开发改进的设备更了解如何配合处方工艺开发,在整个研发生态体系中属于另辟蹊径,是一个非常好的选择。
除了设备,原辅料的性质也和溶出度有密不可分的关系,原料药的粒径、晶型,辅料的质量也会影响溶出度。因此现在制剂工厂面临的问题,也会倒逼原辅料厂商提高产品质量。制剂厂家也开始愿意多花些钱采购质量更好的物料,进口辅料的生意也会好起来。
上述物资还是好解决的,采购目标都很明确,只要舍得花钱,可以有很多合法途径获得的。但是有一项物资就让很多人发愁了,那就是参比制剂。为什么发愁呢?第一个原因就是买哪个公司生产的?这可是一致性评价工作开展的根基,目标必须明确,一旦仿制对象选择错误,那就意味着前功尽弃。所以这个话题也引起了业内的大讨论,特别是一些产品被持有人几经交易,让国人很难追溯哪家是最早的厂商。当然,很多热心人士不仅整理了信息检索的各类路径方法,也有人就个别案例仔细深究激起了热烈反响,魔方还提供了参比制剂的数据库供大家参考。第二个困难就是怎么获得。国家局认定的参比制剂多为在欧美日工厂生产,如果已经在我国进口上市,那还好获得,而对于那些尚未在我们上市的原研药,就需要在海外寻找供货商。
参比制剂以前都是属于私下代购,对于少量需求如此操作尚可,但现在需求量显著上升,一方面很多厂家不得不投入到一致性评价的工作中,另一方面是对厂家参比制剂的分析研究工作也是审评中非常重要的一块内容。此外,国家局也对获取参比制剂的手续资质也明确了要求。也有人看到这部分商机,专门从事海外参比制剂的合法代购,收获不小。


服务行业


面对突如其来的一致性评价任务,大部分企业是应付不过来的。不仅需要满足体外溶出一致,还要达到体内生物等效。如果说药学开发部分有些企业还勉强能顾应付,那生物等效就让大部分企业感到陌生和力不从心。因此无论是药学开发还是生物等效,甚至是临床有效性研究的技术服务公司,我们习惯称为CRO,就一下子眼中放光,嗅到了巨大的商机。
说说行情价吧。眼下,一个普通速释品种,且不是高度变异,药学加生物等效普遍报价在500万元以上,加上企业为此购买设备仪器和原辅料,所需投入可能要接近千万级别。据说某领先CRO,药学加临床整体报价都达到1500万元,让人瞠目结舌。
于是有投资基金等领域的医药行业研究人士开始估算这块蛋糕有多么巨大了,最为夸张的是把所有化学药品中口服固体制剂的生产批件全部拿出来,再按一个品种的行情价计算,这个数字是绝对惊人。近期,国家局又发布消息,注射剂的再评价工作也要启动了,这个数字会越发惊人。
其实这种算法是过于夸大了,首先这么多生产批件其实真正投产的可能只有三分之一不到,很大一部分生产批件根本无力无心去保,会自然消亡的,不会给CRO行业带来利益,其次有些产品是免于生物等效或者视同通过一致性评价,还有一些产品是规格不同而等比例放大,只需要做一个规格即可。当然,我们还是不能否认仿制药质量和疗效一致性评价任务给CRO行业是带来了很多很多生意,毕竟原本根本没有产品开发预算或者预算相当低的企业也不得不掏出很多钱来,以及前文提到的各地政府给予的一些补贴。
正是因为看到了这块大蛋糕,众人摩拳擦掌想分一杯羹,于是各种一致性评价平台、药物评价中心、仿制药开发一站式服务平台等如雨后春笋一般冒出来,其中有些是原先的CRO公司在市场推广时便于宣传,也有些是几个人或几家公司拉着投资方或者是当地园区合伙新建,毕竟当地政府和园区也乐于整合资源从而服务当地的药厂。
另外随着国家局对临床研究真实性、规范性和数据可靠性的严肃整顿,各个临床基地也忙于各类自查和核查,无心承接新的研究任务,造成新的瓶颈。为了破除临床基地资源瓶颈,现在GCP审查也放开改为备案制,也鼓励民营资本进入,所以我们也看到各地也开始兴起筹建新的生物等效研究基地。如果临床CRO可以拥有自己的临床基地,那对生意是可以起到决定性作用的。
说到临床基地在整改的过程中,也需要更好的供应商帮助改善受试者招募、试验样品保存分配、研究过程的管理等等,在这种情况下,电子数据采集系统EDC也开始受到更多关注,不少国外软件开发商也瞅准机会把更加成熟的系统带到中国。还有就是,操作规范的临床样品配送服务商也看到了机遇。
除了这些做实业的生意之外,还有一些生意也是可以捞一笔的。比如ANDA技术包转让。国外已经上市的仿制药的生产技术,大家还是很感兴趣的,毕竟这样总比自己捣鼓来的更加保险,但这也存在一定风险,毕竟原辅料和生产设备的不同对产品的溶出度、杂质和稳定性还是有一定影响的,即使拿到技术包,自己还是要有些摸索才行的。另外,对技术包的真实性和完整性也是会有些担心的。
其实外资仿制药公司在中国都不怎么成功,原因是多方面的。眼下如果还有外资仿制药公司想进入中国,那应该是一个契机,一个路径就是将某些品种的生产技术授权给中国公司,不见得需要建厂,可以收取一些技术转让费,但更多的是销售分成。其实CRO也可以这么操作,前期收取少量技术服务费,双方风险共担共同开发产品,一方面减轻药厂经济压力,另一方面也是提升双方合作紧密度调动CRO积极性,一旦成功,后期获利共享。
前文也提到过,有些药厂刚刚闯过了新版GMP认证这个关卡,又面临一致性评价挑战,在这个节骨眼上很需要钱,这个时候资本就蠢蠢欲动了。新一轮的产品权益转移和药厂整合也开始了。经过三五年之后,我们会发现中国的药厂会更加趋于集团化,相互之间的关系也更加复杂,“你中有我,我中有你”会越来越明显。如此一来,可以淘汰低附加值产能,实现供给侧改革的目的。
最后不得不提一下培训会务市场。可以说大部分企业都派人参加过各种各样的一致性评价培训会议。在国家局举办的巡回宣讲之外,各类机构主办的培训也是眼花缭乱,几乎每个月都有好几场,讲课老师其实都是一班人马,可能不超过50个人,讲课的内容也大同小异。听得时候觉得真是太有道理,茅塞顿开,回去之后面对自己承担的项目却发现还是一大堆问题和困难,无从下手。培训机构一场培训收个三五千会务费,招两三百个学员,扣除几个老师的讲课费和三五个工作人员的工钱,以及场地费和餐食费,一场下来几十万的收入是妥妥的。CRO承接项目还有做砸的风险,而培训是稳赚不赔。当然,这些培训还是有价值的,行业内同僚聚在一起探讨问题,事情才能越辩越明。

结语

仿制药质量和疗效一致性评价是一件功在当代,利在千秋的大事,是尊重数据,尊重科学的体现。各个公司对制剂、化学和生物分析以及临床研究人员的追逐也说明了行业内对药物开发的认识开始回归本质。作为制药界的从业者,在这项历史任务中找到自己的位置,踏实钻研业务,为老百姓吃到好药这个目标做出自己的贡献,则无愧于制药人的使命。


本文来源于网络,如有侵权请联系我们。

相关新闻
×
搜索验证
点击切换